近日,从福建省农科院传来喜讯:在福建省农科院2025年度科学技术奖评选中,泉州市农科所(福建省农科院泉州分院)申报(参与)的两项科技成果——水稻新品种选育与应用、丝瓜新品种选育及产业化项目双双获奖,标志着该所在主要农作物育种与推广领域取得扎实进展。
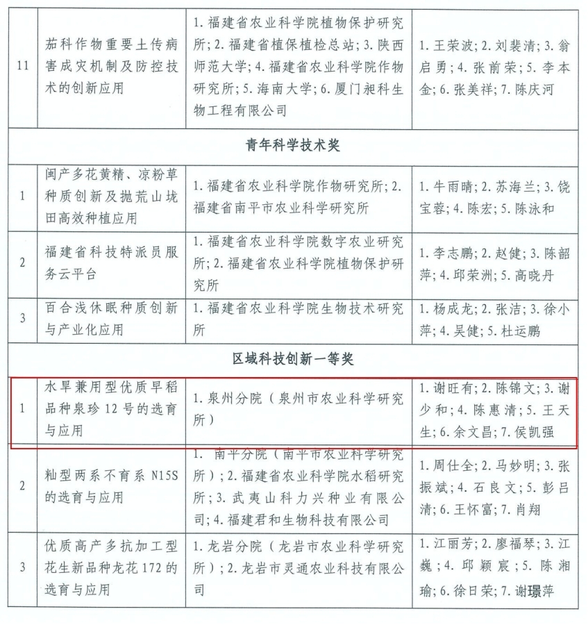
奖项一:泉珍12号“水田+旱地”两用及配套栽培技术推广全省,摘得区域科技创新一等奖
泉州市农科所独立完成的“水旱兼用型常规早稻品种泉珍12号的选育与应用”项目,荣获本年度福建省农科院科学技术奖——区域科技创新一等奖。本项目成功选育出兼具水旱适应性的常规早稻新品种泉珍12号。由水稻学科团队牵头,联合省、市、县三级农业技术推广体系,通过多年系统攻关,集成展示了该品种在水田高产、旱作栽培及绿色生产等方面的优异表现。目前,泉珍12号已在福建省累计推广种植五十余万亩,为水资源紧缺地区及复垦农田等提供了可靠的稻作新品种与关键技术模式,对稳定区域粮食生产、促进农业可持续发展做出了重要贡献。
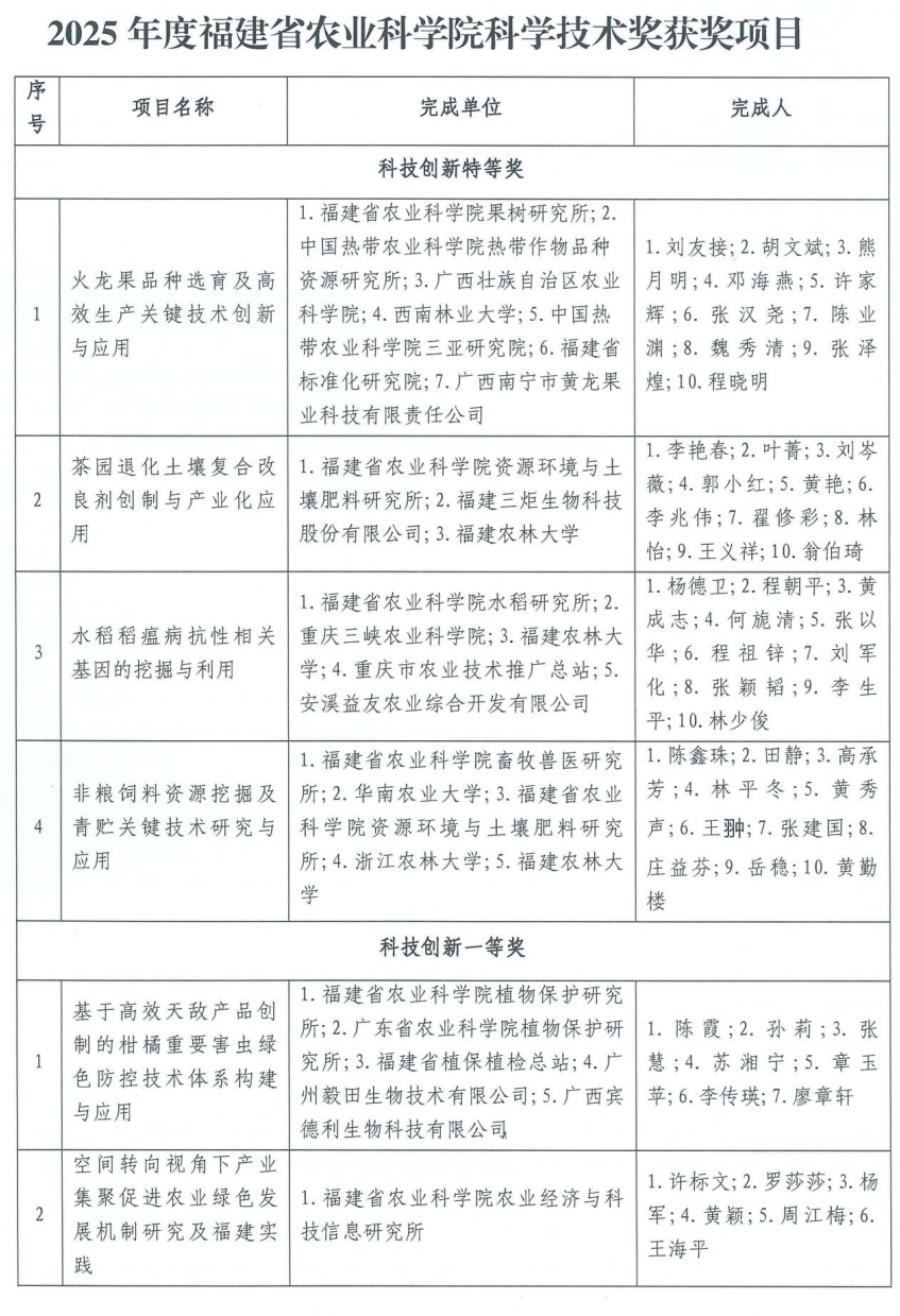
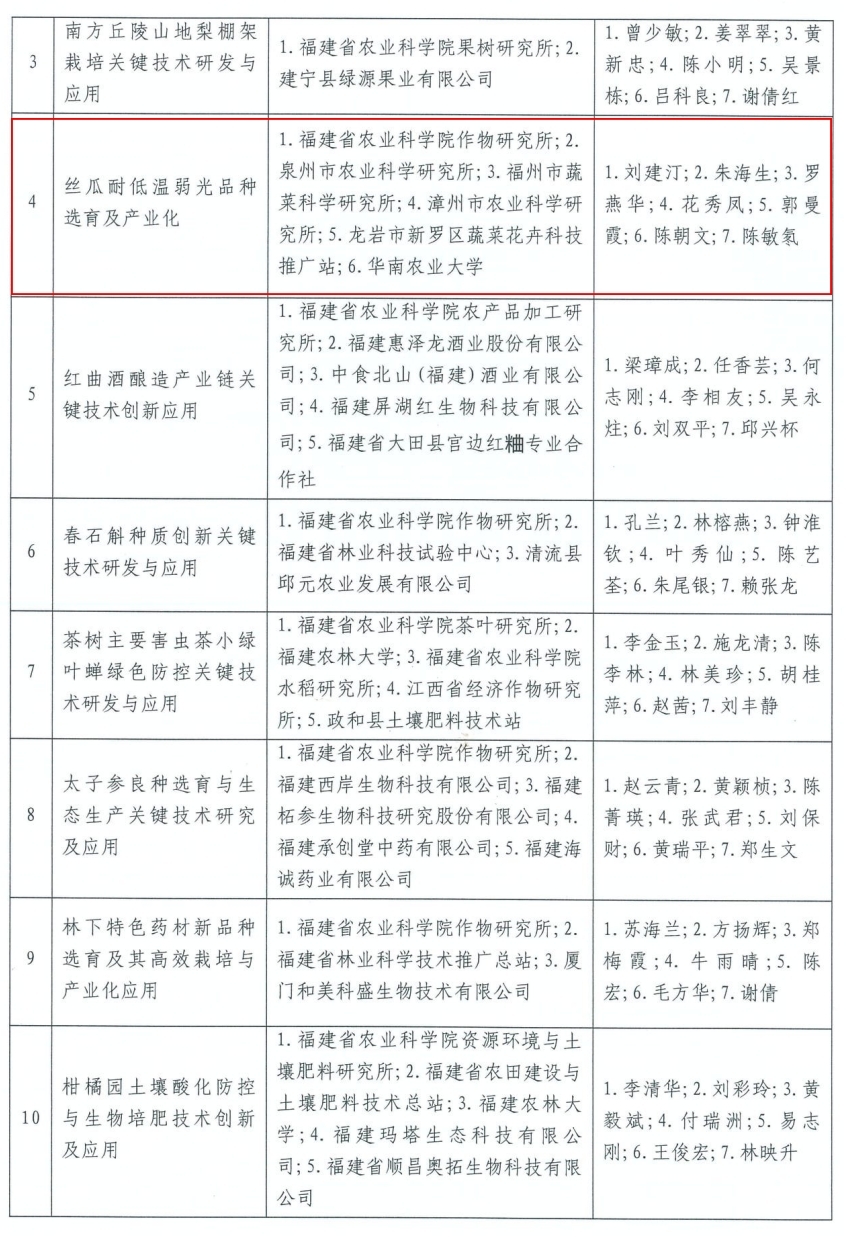
奖项二:丝瓜新品种选育及产业化,摘得科技创新一等奖
由泉州市农科所作为第二完成单位申报的“丝瓜耐低温弱光品种选育及产业化”获得福建省农科院科学技术奖——科技创新一等奖。蔬菜学科团队参与福建省农科院作物研究所组建的攻关团队,从基因挖掘与机制解析、特异材料创制、育种技术创新、高效栽培等绿色防控措施着手,为丝瓜产业创制新品种,保障种业安全,促进品种更新换代,产业绿色健康发展。
未来,泉州市农科所(泉州分院)将锚定农业“育种芯片”与农业核心技术攻关,以科技硬核支撑福建农业高质量发展与乡村振兴,贡献坚实的泉州力量。
扫一扫在手机上查看当前页面





闽公网安备 35050302000262号


